
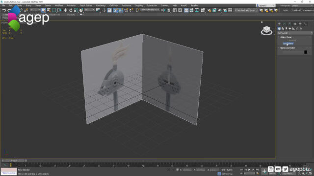
レゴ人形、ミニフィグのナイトが装着している兜タイプのヘルメットを、2020%スケールアップしたサイズで再設計し、3Dプリンタで出力。
人間がかぶれるサイズで、面の部分が開閉する仕組みは元のまま。
無骨なデザインだけどずんぐりむっくりしてて可愛らしい。
レゴ人形用のかぶりもの、みんなこうやって実物大で作ったら楽しそう。
【関連】
ハロウィンの衣装にいいかも!中に入れるほど大きな、ダンボール製レゴ人形の作り方
人間っぽさが気持ち悪い、レゴ人形のコスプレで練り歩いてみた
- タグ
- レゴ人形の騎士の兜を2020%サイズアップして3Dプリント。人間がかぶれる� $ArticleTagsLoop$>




















この記事へのコメント
※コメント欄が表示されない場合、ブラウザの設定やアドオンを確認してみてください。
※URLや特定の単語を含むコメントはすぐに反映されず、確認後に公開されます。